
When cosmic rays smash into the nuclei of gases high up in the atmosphere a variety of secondary particles are created but the only ones typically long-lived enough to make it to the Earth’s surface are muons. Muons are heavy electrons with a lifetime of 2.2 millionth of a second before they decay into an electron and a neutrino. Muons are typically produced around 15 km up in the atmosphere, a distance which takes around 50 millionths of a second to cross at the speed of light. This is over 20 muon lifetimes so they shouldn’t be able to get to Earth’s surface before they decay. However, since they are travelling approximately 98% the speed of light, time in their frame of reference is significantly stretched relative to time we experience on Earth. This means that they can travel much further in a shorter period so many Muons do make it to the surface. Special relativity is mind boggling.

Particles that arrive on Earth can cause computer processor bits to flip from one to zero or zero to one. The larger the computer is and the higher the altitude where it operates the more data corruption can occur. There are procedures to enable high altitude supercomputers like those at Los Alamos National Laboratory, birthplace of the atomic bomb, to detect when a bit is flipped and raise an alarm to force a crash and system reset. The big problem is silent corruption that neither the computer or human notices that could occur in sensitive data such as nuclear weapons stewardship and modelling for national security, space exploration, climate change, disease transmission, new drug trials etc.
This is all research and stills from my video commission Cosmic Chiasmus for Queen’s Hall Digital which will be going live soon.

Further work on sculptural piece 90 light years home joining all the individual tiles to make raster patterns of fragmented data transmissions. Made from a combination of screen print on textile, dye sublimation print and chinagraph pencil.

These are scrambled messages to outer space. This work is based on the raster patterns of the first TV signals when images were transmitted in a series of lines. It is a systematic process of covering an area progressively, one line at a time. It is similar to how one’s gaze travels when one reads lines of text.
HD 70642 is a star about 90 light years away. It has roughly the same mass and radius as our sun. It has a companion planet that orbits in a circular motion very similar to how the planets orbit in our solar system. Waves like FM radio or television signals can pierce the ionosphere and travel through space at the speed of light. The first radio and TV signals from Earth will be reaching this solar system about now.

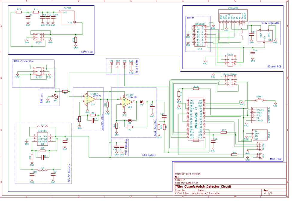
The work for my planned cosmic ray detector interactive artwork is still at the sourcing components stage. I am gradually gathering many small packages containing mysterious miniscule parts with worrying warning labels. No mention of the handling precautions in the HOW TO video! Also certain items seem to be difficult to get hold of at the moment with shipping dates set to next spring.
I have sent off for the custom printed circuit boards from China with fingers heavily crossed.

The detector works on the basis that when a charged particle passes through a scintillating material, part of its energy is absorbed and re-emitted as photons. A light sensitive device called a silicon photo-multiplier (SiPM) coupled to the scintillator observes these photons. A single photon can make a measurable signal in the SiPM and can be amplified to shape the signal in such a way that it can measure both how many photons were observed and at what time they arrived using an Arduino Nano. I am hoping to divert that signal to set off a script controlling a layering of on screen images which generatively decay as each cosmic ray pulse is recorded.

In 2019 for the exhibition Reading Stones I created the site specific installation Time Crystals in the ancient St. Augustine’s Tower in Hackney. The nature of time itself was a concept that St Augustine of Hippo grappled with in his philosophical texts sixteen centuries ago and is still perplexing us today; namely, how to equate the subjective experience of time with an objective understanding.

In the news recently is the actual realisation of time crystals, a wholly new phase of matter to add to solids, liquids, gases and plasma that we are familiar with. Solid crystal structures repeat patterns across space whereas time crystal patterns repeat over time. Google researchers in collaboration with physicists at other universities have used Google’s quantum computer to produce this special phase of matter that changes constantly between states, but doesn’t appear to use any energy. All other known phases of matter are in thermal equilibrium meaning their their properties don’t change with time if the temperature is constant and settle into a low energy ambient state. Electronic computers use the binary system of 1s and 0s, on or off to process data. In a quantum computer, quantum bits have more possible states than just on and off adding uncertainty to outcomes. Qubits are unstable, acting differently when they’re under observation but time crystals remain stable while constantly flipping states and may be a huge breakthrough for complex computing and data modelling.
Pleased to announce work has finally been installed through Dais Contemporary at the impressive new Taj St James Court Hotel. Two screen print pieces from the everydaymatters series which are informed by the percentages of visible matter, dark matter and dark energy in the universe, and C-type on aluminium Pairi Daêza based around the refencing by Plato of the dodecahedron as the Aether holding the stars in the heavens. Dissecting landscapes to discover the hidden structures of the universe.
Expanding my etching skills with photopolymer process under the expert eye of J. Yuen Ling Chiu. It’s all in the inking up. Ling is such a great teacher.

Trying more new skills with a Super 8 workshop run by knowledgeable enthusiast Ben Slotover who packed a lot into one day. I really enjoyed trying the different cameras and the dreamlike spattered effects of the final films. Definitely something I want to try again though I think there will be lots to learn to achieve good results. I think it might work well to revisit my paradise works with this medium. The nostalgic ethereal quality appeals for this especially with the expired Kodak film as this needs to be flooded with light to work well.
Enjoyed the super/collider hosted zoom presentation Finding Asteroids with Dr Maggie Lieu research fellow in Machine Learning and Cosmology at the University of Nottingham. As of April 2021, there are over 25,000 near-Earth objects and many of these are a potential risk to life here on Earth, but in the main asteroid belt between Mars and Jupiter, there is believed to be over 2 million asteroids, some of which can reach 1000km in size! Scientists are actively searching for new, and tracking known asteroids. Often, they won’t know for sure where an asteroid will hit or how big an impact it will make until a few days before the collision. Machine learning is being used to keep a look out for potentially hazardous asteroids heading towards Earth. Interesting to hear how cosmic rays interfere with the data searches for asteroids by mimicking the traces made by asteroids but at such a different scale.

I joined Aphra Shemza for her online digital painting and co-creating workshop. The workshop was great fun, centered around the shemza.digital project which is a collaboration with computer artist Stuart Batchelor. Shemza.digital is based on the work of Aphra’s grandfather, the well-known British/Pakistani painter Anwar Jalal Shemza. It was inspiring and at times shocking to hear the family history and his struggle for recognition against the racism of the institutions he came into contact with as a young art student at the Slade and beyond.
Rewarding visit to Night Shaking with The Ingram Collection at The Lightbox, Woking. A spinetingling collection of objects dredged from the subconscious on a Night Sea Journey accompanied by enlightening and poetic text
“On the ‘Night Sea Journey’, what we think we know is held up to be an illusion. Our minds cannot fully grasp the changes of consciousness that take place during this ordeal. Ego and persona are forced to give way. This difficult inner terrain holds within it a hidden potential to experience a dramatic transformation of consciousness”
Objects and paintings made by Chantal Powell and Dean Melbourne are brought together with chosen artefacts from The Ingram Collection as the artists draw us into the Dark Night of the Soul and the Night Sea Journey narrative.
Chantal talking here on the symbolism of crowns and boats in alchemy and transformation.












































